2022/01/14(金)
【モノづくり Promotion Meet-up デモデイ】ディ―プテック系など関西モノづくりベンチャー企業6社による発表 終了

■モノづくり Promotion Meet-upとは
モノづくりはハードウェアの設計・開発段階から量産試作、製品化・社会実装、サービス構築など事業化に至るまで、何度も越えるべき壁があるといわれています。KRPでは、モノづくりのスタートアップ・企業を対象とした成長を支援するプログラム"モノづくりPromotion Meet-up"を昨年7月より始動しました。本プログラムはスタートアップ企業とのオープンイノベーションや投資に積極的な事業会社にパートナー企業として参画いただき、ビジネスマッチングの機会を提供するほか、製品開発に資金や人的リソースを割くことが優先事項となりがちなモノづくりの事業に対し、販路拡大に寄与する動画制作などPRサポートをすることが特徴です。
デモデイでは、各社の更なる飛躍に繋がる機会として、プログラムに参加した6社による製品発表会を行います。
スタートアップ企業との連携・出資をご検討されている方、ディープテック分野のモノづくりスタートアップ企業の方にお勧めします
日時
2022年1月20日(木) 15:00~16:40
プログラム
15:00 - 15:10 開会挨拶
15:15 - 16:15 参加企業6社による発表 (1社10分)
16:20 - 16:35 参加企業コメント 【三井住友トラストパナソニックファイナンスさま】
16:35 - 16:40 閉会挨拶 ~オンライン配信終了~
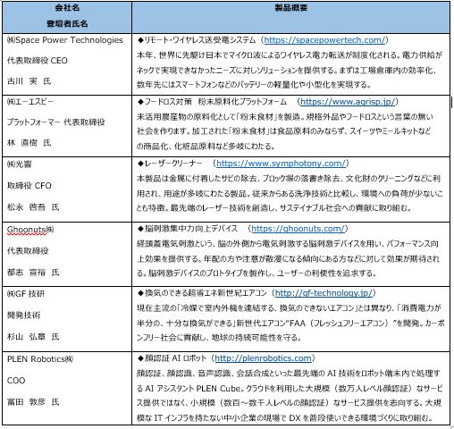
参加企業
※発表順

※お申込みいただいた方には開催日前日までに視聴URLをお知らせいたします。
Peatix(tickets@peatix.com)よりメールが届きますので、ご確認ください。
※バーチャル展示会
・本デモデイと並行し、バーチャル展示会を開催しております。
・バーチャル展示会では、デモデイ登壇者と連絡を取り合う事ができます。(期間 2/末までを予定)
・デモデイの視聴をPeatixにて申込いただいた方全員に、追ってPeatixメールから登録方法をご案内致します。
・こちらも併せてご参加くださいませ。
定員
100名
お申込み
https://peatix.com/event/3133263/
参加費
無料
主催
京都リサーチパーク株式会社
共催
関西イノベーションイニシアティブ(代表幹事機関 公益財団法人都市活力研究所)
一般社団法人京都試作ネット
株式会Monozukuri Ventures
後援
京都市、公益財団法人京都高度技術研究所、公益社団社団法人京都工業会、株式会社日刊工業新聞社、合同会社SARR
お問合せ
京都リサーチパーク株式会社 イノベーションデザイン部中澤、井上(良)
TEL: 075-315-8491 e-mail:mono-ht@krp.co.jp
※個人情報の取扱について
本イベントでお預かりした個人情報は、当社の規定により厳正に取り扱います。
当社のプライバシーポリシーは下記リンクを参照下さい。
https://www.krp.co.jp/privacy/